結構設計: 金屬結構、塑料結構、鈑金件結構、精密傳動、液壓系統、氣動系統;
仿真分析: 運動仿真、結構分析與優化、熱分析等、模具設計、模流分析、模具驗收。
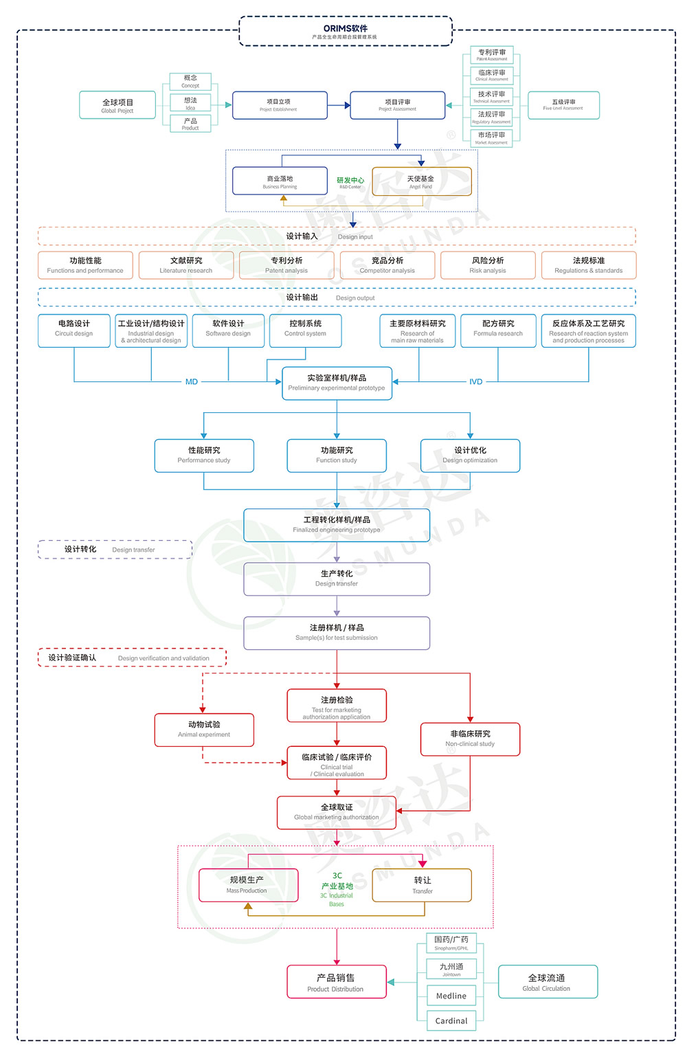
有源器械研發
無源器械研發
IVD產品研發
醫用獨立軟件開發
質量成本優化設計
產品研發打樣服務
產品工業設計/UI設計
結構設計與優化
嵌入式系統開發
三維掃描及逆向建模
有源產品EMC整改
電路設計及PCBA
研發質量體系輔導
研發過程文件編制\審核
如果你有尋找醫療器械孵化,
那就與我們取得聯系吧!
您可以填寫右邊的表格,讓我們了解您的服務需求,這是一個良好的開始,我們將會盡快與你取得聯系。當然也歡迎您給我們寫信或是打電話,讓我們聽到你的聲音!
24小時免費咨詢熱線:
400-6768632
您想參觀OLABS創新工廠,
那就與我們取得聯系吧!
您可以填寫右邊的表格,讓我們了解您的服務需求,這是一個良好的開始,我們將會盡快與你取得聯系。當然也歡迎您給我們寫信或是打電話,讓我們聽到你的聲音!
24小時免費咨詢熱線:
400-6768632